Skip to main content
Junction offers multiple Tiers of phlebotomy services, with different coverage capabilities:
  • Appointment Ready: An appointment is booked in Junction using the patient’s address and the appointment’s date time. The scheduling is completely synchronous and fully controlled by Junction’s customers through our API.
  • Appointment Request: An appointment is requested through the Junction system using the patient’s address. A phlebotomist will eventually assign themselves to the appointment and define the appointment’s date time with the patient.
The following Providers are available for each Tier:
GetlabsPhlebfinders (Beta)
Appointment ReadyX
Appointment RequestX
appointment-request appointments will start in the pending status, and won’t have any time or date information.

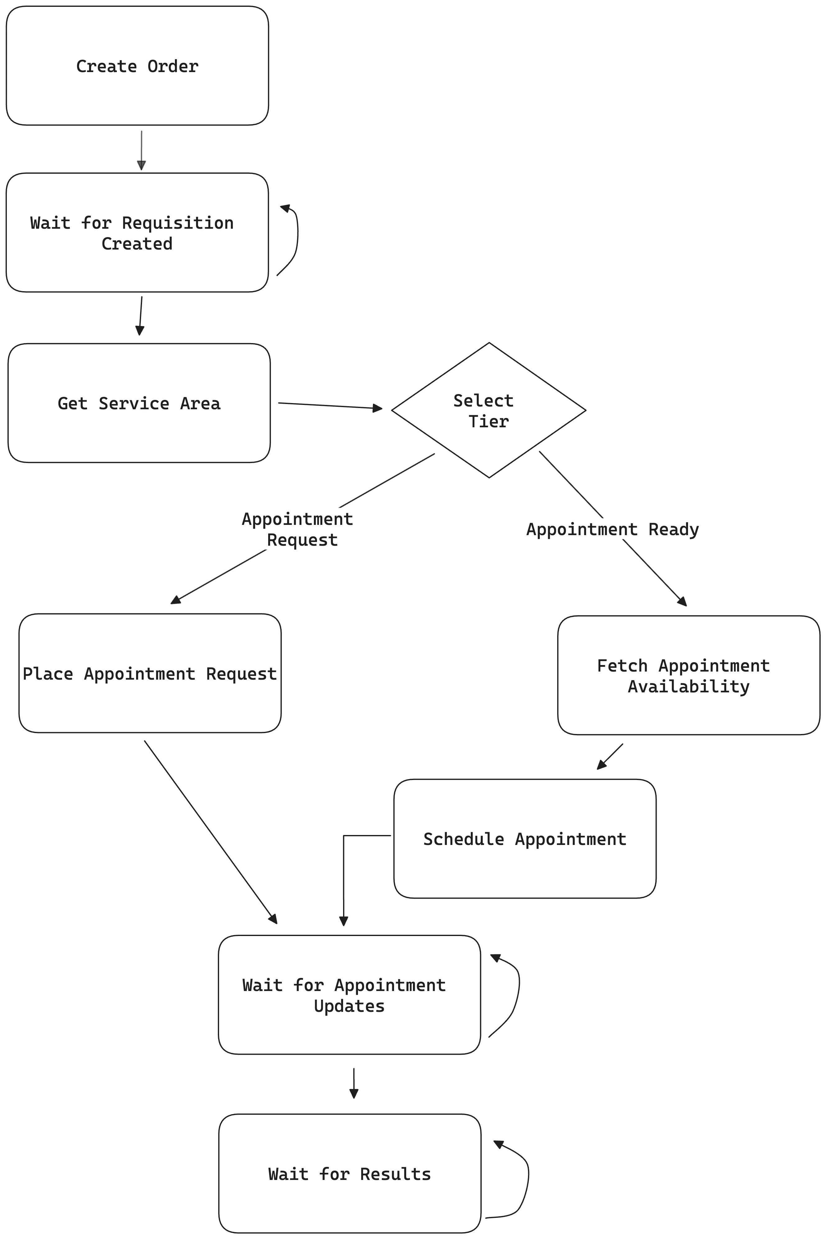
High Level flow for Appointment Scheduling


The recommended high-level flow for selecting an appointment at Junction is:
  • Place an At-Home Phlebotomy order with the POST /v3/order endpoint.
  • Wait for the Requisition Ready status updates through our Webhooks.
  • Fetch Provider data via the GET /v3/order/area/info endpoint, the response payload should look like this:
{
  "zip_code": "85004",
  "phlebotomy": {
    "is_served": true,
		"providers": [
    {
      "name": "getlabs",
      "tier": ["appointment-ready"]
    },
    {
      "name": "phlebfinders",
      "tier": ["appointment-request"]
    }
    ]
  }
}